米兰(milan)中国官方网站 - AC Milan
您的浏览器版本太低,将不能正常浏览。请升级 Internet Explorer或使用Google Chrome浏览器。
如果您在使用双核浏览器,请切换到高速
/ 极速
/ 神速
核心。
网站首页
关于潍焦
企业简介
董事长致辞
发展历程
企业文化
资质荣誉
组织架构
产业园区
发展规划
社会责任
安全生产
节能环保
创新平台
产业链
新闻资讯
潍焦新闻
媒体报道
业界动态
公告通知
产业及服务
十大实体板块
股权投资项目
下属公司
米兰(milan)中国官方网站米兰(milan)
milan米兰app官网官方网站
milan米兰app官网官方网站
枣庄振兴能源有限公司
山东中科绿碳科技有限公司
枣庄振兴炭材科技有限公司
枣庄振兴物流有限公司
潍坊振兴物流有限公司
山东潍焦集团国际贸易有限公司
枣庄振兴新材料科技有限公司
上交(潍坊)新材料科技有限公司
人力资源
人才战略
工作在潍焦
人才需求
联系我们
联系方式
在线留言
EN
网站首页
关于潍焦
关于潍焦
企业简介
董事长致辞
发展历程
企业文化
资质荣誉
组织架构
产业园区
发展规划
社会责任
社会责任
安全生产
节能环保
创新平台
产业链
新闻资讯
新闻资讯
潍焦新闻
媒体报道
业界动态
公告通知
产业及服务
产业及服务
十大实体板块
股权投资项目
下属公司
下属公司
米兰(milan)中国官方网站米兰(milan)
milan米兰app官网官方网站
milan米兰app官网官方网站
枣庄振兴能源有限公司
山东中科绿碳科技有限公司
枣庄振兴炭材科技有限公司
枣庄振兴物流有限公司
潍坊振兴物流有限公司
山东潍焦集团国际贸易有限公司
枣庄振兴新材料科技有限公司
上交(潍坊)新材料科技有限公司
人力资源
人力资源
人才战略
工作在潍焦
人才需求
联系我们
联系我们
联系方式
在线留言
English
潍焦新闻
首页
>
新闻资讯
>
潍焦新闻
关于潍焦
社会责任
新闻资讯
产业及服务
下属公司
人力资源
联系我们
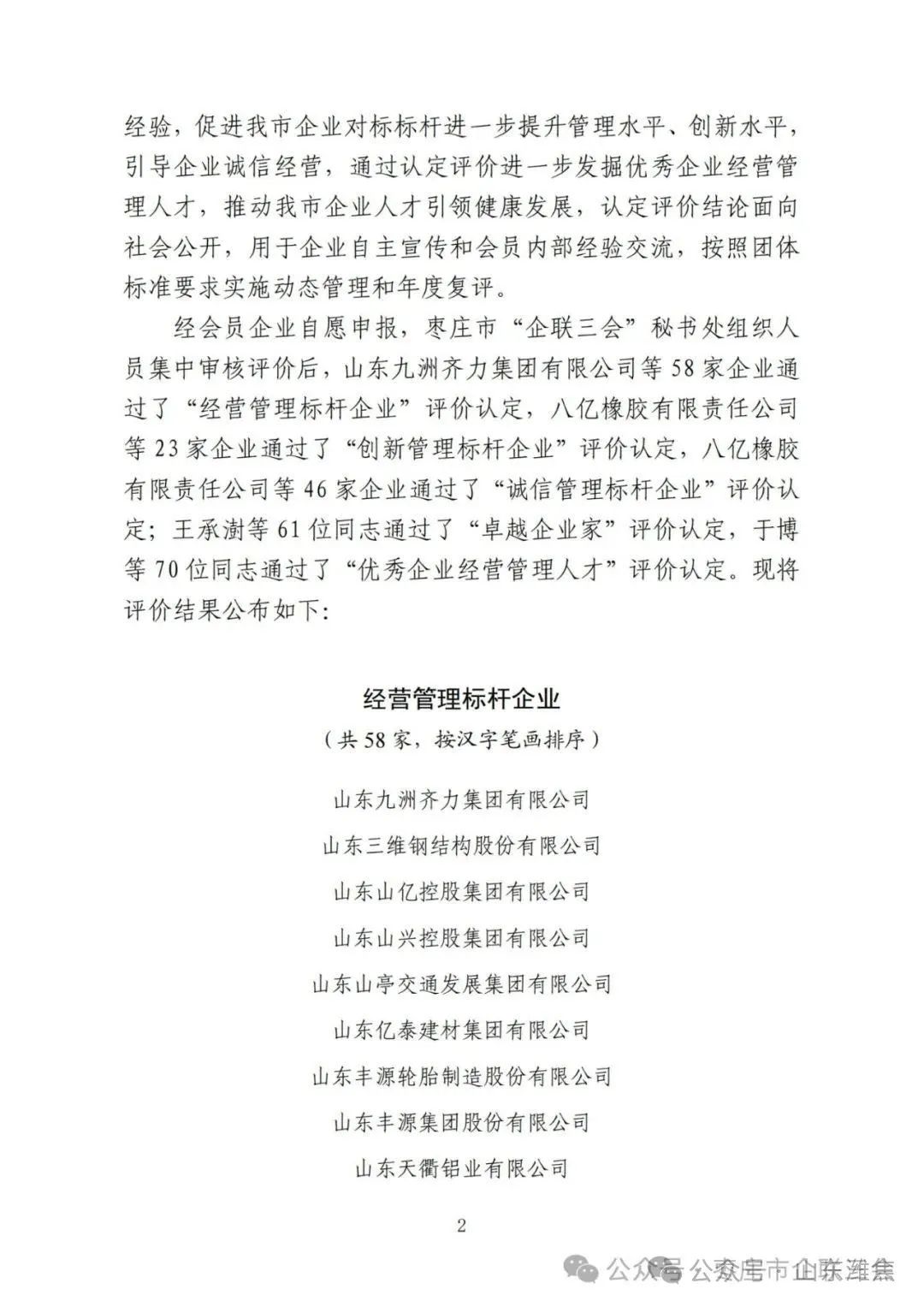
薛城能源公司、枣庄杰富意公司荣膺枣庄市2024年度“经营管理标杆企业”
潍焦新闻
2025-05-07
近日,枣庄市企业联合会、枣庄市企业家协会、枣庄市工业联合会发布《关于2024年管理标杆企业及其优 秀管理者认定评价结果的通知》,米兰(milan)中国官方网站米兰(milan)、milan米兰app官网官方网站荣获2024年度“经营管理标杆企业”称号。这是对两公司经营管理水平、管理创新能力等方面的充分肯定和认可。
下一步,两公司将以此为新起点,按照集团董事会、党委决策部署和要求,贯彻落实“12344”总体工作思路,切实发挥示范带头作用,奋力书写高质量发展新篇章!
上一条
西蒙置业公司桂水·栖谷水上乐园正式投入运营
下一条
集团公司荣获潍坊市“2024年内部审计工作成果展评优秀单位”
返回新闻列表
Copyright ©
鲁ICP备16046344号
鲁公网安备 37072502000067号
企业邮箱
|
技术支持:威龙商务